2023-10-14 ~ 2023-10-15 (주말)
🌿 한 일 기록
- NPC 대화 문제 발생
- 플레이어 캐릭터가 현재 위치로 제대로 안가는 경우 발생
- 값 체크 시 제대로 잘 나옴
- 제대로 갈때도 있고 안갈때도 있음
- → 캐릭터에 변수값을 저장하는 결로 결정
- NPC를 상속받아서 할 경우 하나의 대화 스크립트만 진행해도 나머지 NPC까지 Quest 완료처리가 된다?
- → E키를 한번 받으면 키 자체가 더이상 작동을 안하게 되는 문제로 확인
- Test: E키 누를 시 A NPC에 hello출력, B NPC에 대화 스크립트 출력으로 설정
- A NPC 후 B NPC: hello 출력 후 대화스크립트 출력, 다시 A NPC에게 E키 눌러도 hello 출력 안됨
- 결론: 내가 짠 코드 중에 무언가 E키가 더이상 작동하지 않도록 삭제하는 노드가 있을 것
- → Player Control ON/Off에서 Disable Movement, set movement mode 사용한 것이 문제인 것으로 확인 : set movement mode은 일단 확실하게 문제임
- Test: E키 누를 시 A NPC에 hello출력, B NPC에 대화 스크립트 출력으로 설정
- → 원인 자체를 해결해야하므로 이걸 안쓰는 방향을 생각해보기로 결정
플레이어의 걷기속도를 0으로 변경하는 것→ 비효율적인것 같아 이 경우는 제거- 플레이어 컨트롤 매핑자체를 막아버리기: 이 방법으로 해결 완료
- : 함수나 다른 액터에서 변경하면 안되고 무조건 캐릭터 컨트롤에서만 커스텀 이벤트로 변경해야 오류 안뜨고 변경 잘되는 거 주의하기
- → E키를 한번 받으면 키 자체가 더이상 작동을 안하게 되는 문제로 확인
- 플레이어 캐릭터가 현재 위치로 제대로 안가는 경우 발생

- NPC 대화 부모 코드 변경


- NPC 대화 INTERFACES-interaction E 제거
- 한번 실행 시 재시작이 어려움 문제가 있어 자식노드로 옮김
- 대화가 끝난 뒤 E키 상호작용 시 대화 시작 시 기억하던 플레이어 위치로 계속 이동하는 문제 해결 완료
- 알림 UI 제작
- 텍스트 길이에 따라 배경박스 크기 자동 조정 → 텍스트 길이 length을 못찾아서 일단 보류
- 퀘스트UI 스크립트 데이터테이블 변경
- 퀘스트 기믹 및 시스템 제작 Test 완성본
- NPC 네임태그
- NPC E키 대화진행 시 시점 전환 및 대화 스크립트 창
- NPC 대화 스크립트 E키로 넘김
- 대화 진행 중 캐릭터 조작 금지, 마우스 off, 미니맵 off
- 대화 완료 후 대화 건 자리에서 위치
- 대화 완료 후 자동으로 퀘스트 창 뜨기
🌿 기획팀에 물어볼 것

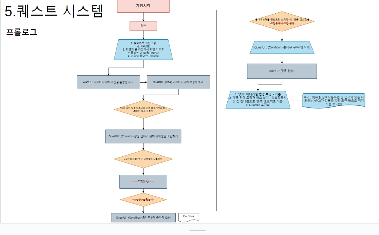
- 퀘스트: 프롤로그 부분
- 흐름도에 이상한 점
- 강을 건너기 위해 아이템을 조합하는 퀘스트인데 플레이어가 해야하는 것은 뗏목 상호작용임
- 흐름도만 보면 타이틀만 나오고 중간제목만 나오고 이런식인데 이게 맞는것인가?
- 퀘스트 UI가 제목,중간제목,내용으로 이루어져있는데 흐름도에는 조각조각 나있음. Contents이 없는 것도, Condition이 없는것도 있다. 예시 UI이미지는 하나이고 추가 설명은 없는걸로 아는데 퀘스트 UI창이 줄어든다거나 하는 내용이 일절 없음. 이상하게 보이진 않는가?
- 뗏목 상호작용 후에 왜 통나무를 구하는지에 대한 개연성이 없다. 알림UI로 나무를 엮어 만든다던지 이런 개연성을 넣어줘야하지 않을까? 조합창만 띡하고 나오면 뭐하라는 건지 모를 수 있다. 퀘스트로 나무 5개가 필요하다고 친절하게 알려줄 거면 이에 대한 추가 설명이 있어야 한다고 생각함.
- 퀘스트 UI초기화라는 항목을 넣을 거면 흐름도 전체에 똑같이 적용해야한다고 생각함.
- 색별로 모양별로 어떤 기준을 가지고 정리한 듯 하지만 이게 뭔지는 모름. 각 도형마다 뭐를 뜻하고 정리했는지를 한눈에 알 수 있는 예시를 알려줬으면 좋겠음.
🌿 느낀점
일단은 할 수 있는 퀘스트 관련 항목은 다 끝냈다! 내일부턴 깃헙으로 충돌 안나게 옮기고 인벤토리 아이템이랑 되는지 실험 한번 더하고, 끝나면 옵션시스템 최종테스트 후 옮기기랑 진척도 시스템 제작 수요일까지 끝내기가 목표! 진척도 시스템은 UI 제작하고 이곳저곳에 연동하면 30분?정도에 바로 끝날 수 있을 것 같다. 미니맵이랑 같이 묶어서 on/off로 만들어야지😊
🌿 참고 자료
[언리얼엔진] 입력 개요
플레이어 입력(PlayerInput) 오브젝트는 플레이어의 입력을 플레이어 컨트롤러 또는 폰과 같은 액터가 이해하고 사용할 수 있는 데이터로 변환하는 기능을 한다. 이는 플레이어의 하드웨어 입력을
wecandev.tistory.com
velog
velog.io
🔎 unreal set mapping conext: Google 검색
www.google.com
How to measure text length?
I have a UTextRenderComponent on an actor and I need to display some text in it that must fit within a certain space in the world. So I need to dynamically scale the size of the text depending on its length to ensure it always fits in the space. So I’m w
forums.unrealengine.com
From the unrealengine community on Reddit
Explore this post and more from the unrealengine community
www.reddit.com
'💎 Project > Team Coco' 카테고리의 다른 글
| [Team Coco TIL] 21일차 (0) | 2024.02.14 |
|---|---|
| [Team Coco TIL] 20일차 (0) | 2024.02.14 |
| [Team Coco TIL] 19일차 (0) | 2024.02.14 |
| [Team Coco TIL] 18일차 (0) | 2024.02.14 |
| [Team Coco TIL] 17일차 (0) | 2024.02.14 |
| [Team Coco TIL] 16일차 (0) | 2024.02.14 |
| [Team Coco TIL] 15일차 (0) | 2024.02.14 |
| [Team Coco TIL] 14일차 (0) | 2024.02.14 |